前 言
为贯彻落实《中华人民共和国环境保护法》和《中华人民共和国大气污染防治法》,防治环境污染, 改善环境质量,规范工业企业挥发性有机物泄漏检测与修复工作,制定本标准。
本标准规定了工业企业设备与管线组件密封点挥发性有机物泄漏检测与修复的项目建立、现场检测、泄漏修复、质量保证与控制以及报告等技术要求。
本标准为首次发布。
本标准附录A 和附录C 为规范性附录,附录B 和附录 D 为资料性附录。本标准由生态环境部大气环境司、法规与标准司组织制订。
本标准主要起草单位:生态环境部环境工程评估中心、青岛中石大环境与安全技术中心有限公司、中石化安全工程研究院有限公司、上海市环境科学研究院。
本标准生态环境部 2021 年 12 月 21 日批准。
本标准自 2022 年 4 月 1 日起实施。本标准由生态环境部解释。
工业企业挥发性有机物泄漏检测与修复技术指南
1 适用范围
本标准规定了工业企业挥发性有机物泄漏检测与修复的项目建立、现场检测、泄漏修复、质量保证与控制以及报告等技术要求。
本标准适用于工业企业开展设备与管线组件、废气收集系统输送管道组件挥发性有机物泄漏检测与修复工作。
2 规范性引用文件
本标准引用了下列文件或其中的条款。凡是注明日期的引用文件,仅注日期的版本适用于本标准。凡是未注日期的引用文件,其最新版本(包括所有的修改单)适用于本标准。
GB 18871 电离辐射防护与辐射源安全基本标准
GB 30871 化学品生产单位特殊作业安全规范
GB 37822 挥发性有机物无组织排放控制标准
GB/T 11651 个体防护装备选用规范
HJ 733 泄漏和敞开液面排放的挥发性有机物检测技术导则
AQ 3028 化学品生产单位受限空间作业安全规范
WS/T 765 有毒作业场所危害程度分级
3 术语和定义
下列术语和定义适用于本标准。
3.1
挥发性有机物 volatile organic compounds (VOCs)
参与大气光化学反应的有机化合物,或者根据有关规定确定的有机化合物。
3.2
VOCs 物料 VOCs-containing materials
VOCs 质量分数占比大于等于 10%的物料。
3.3
挥发性有机气体 volatile organic gas
在工艺条件下,呈气态的VOCs 物料,简称气体。
3.4
挥发性有机液体 volatile organic liquid
行业污染物排放标准对挥发性有机液体已作定义的,按行业污染物排放标准执行。未发布行业污染物排放标准的,执行GB 37822 规定的挥发性有机液体定义,简称轻液。
3.5
挥发性有机重液体 volatile organic heavy liquid
除轻液以外,在工艺条件下呈液态的 VOCs 物料,简称重液。
3.6
受控装置 affected facility
载有VOCs 物料的装置。
3.7
受控设备与管线组件 affected equipment and pipeline components
载有VOCs 物料的设备与管线组件。
3.8
受控密封点 affected component
受控设备与管线组件可能泄漏VOCs 物料的动密封或静密封点,简称密封点。
3.9
受控密封点群组 affected components group
根据建档需求划分的多个受控密封点的集合,简称群组。
3.10
泄漏点 leak source
符合排放标准规定泄漏认定条件的密封点。
3.11
泄漏检测与修复 leak detection and repair(LDAR)
通过常规或非常规检测手段,检测或检查密封点,并在一定期限内采取有效措施修复泄漏点,对工业生产全过程物料泄漏进行控制的系统工程。
3.12
泄漏认定浓度 leak definition concentration(LDC)
在密封点规定的检测位置测得的,表示有 VOCs 泄漏存在,需采取措施进行控制的浓度限值(基于经参考化合物校准仪器的示值)。
3.13
常规检测 current work practice
采用行业污染物排放标准规定的检测仪器对密封点VOCs 泄漏的定量检测,行业污染物排放标准未做规定的,采用GB 37822 规定的氢火焰离子化检测仪进行定量检测。
3.14
非常规检测 alternative work practice
采用常规检测以外的方法对密封点VOCs 泄漏的检测。
3.15
泄漏检测值 leakage detection value
采用规定的监测方法,检测仪器探测到设备与管线组件泄漏点的 VOCs 浓度扣除环境本底值后的净值,以碳的摩尔分数表示,单位通常为 μmol/mol。
3.16
首次尝试维修 first attempt at repair
发现泄漏后,在规定时限内,首次采取有效方法消除泄漏的维修作业(如压紧阀门填料压盖、调整法兰螺栓等不需要更换密封部件的方法)。
3.17
实质性维修 final repair
首次尝试维修未消除泄漏时,在规定时限内,通过采用但不限于更换垫片、加盲板、更换填料、更换设备与管线组件等方式的进一步维修作业。
3.18
延迟修复 delayed repair
泄漏点不能在限定的时间内完成修复,需要延长维修时间的一种状态。
3.19
不可达密封点 inaccessible component
由于空间距离、隔离等物理因素或安全因素,难以或无法实施常规检测的密封点。
4 工作步骤
首次开展 LDAR 工作包括但不限于项目建立、现场检测和泄漏修复 3 个步骤。非首次开展 LDAR 工作包括但不限于现场检测和泄漏修复 2 个步骤。企业应基于上述工作结果至少编制首轮报告和年度报告,各个步骤应符合相应的质量保证与控制要求。若企业因开停工、检维修以及改扩建等原因发生密封点变更的,应重新对变更部分进行建档信息修订,并开展现场检测和泄漏修复工作。LDAR 工作步骤见图 1。
项目建立、现场检测和泄漏修复具体工作流程见附录 A。人员现场作业应符合企业相关作业制度或规定,穿戴符合GB/T 11651 及相关要求的个体防护装备,涉及特殊作业的应按照GB 30871 及企业制度要求,执行特殊作业管理程序。泄漏维修前应对人员、设备及工作过程等进行安全条件评估,符合安全条件时方可开展工作。
.png)
图 1 LDAR 工作步骤
5 项目建立
5.1 资料收集
需要收集的资料包括但不限于工艺流程图(PFD)、管道仪表图(P&ID)、物料平衡表、工艺操作规程、装置平面布置图、设备台账等。
5.2 装置适合性分析
分析装置涉及的原料、中间产品、最终产品和各类助剂的组分和含量,建立受控装置清单。
5.3 设备与管线组件适合性分析
分析各受控装置内设备与管线组件的物料,核算设备与管线组件内 VOCs 质量分数,辨识受控设备与管线组件。对于组分含量随时间变化的,宜取最近一个生产周期内质量分数的平均值。符合以下条件的受控设备与管线组件可以豁免:
——正常工作处于负压状态;
——仅在开停工、故障、应急响应或临时投用期间载有 VOCs 物料的设备与管线组件,且 1 年内接触时间不超过 15 日;
——采用屏蔽泵、磁力泵、隔膜泵、波纹管泵、密封隔离液所受压力高于工艺压力的双端面机械密封泵或具有同等效能的泵;
——采用屏蔽压缩机、磁力压缩机、隔膜压缩机、密封隔离液所受压力高于工艺压力的双端面机械密封压缩机或具有同等效能的压缩机;
——采用屏蔽搅拌器、磁力搅拌器、密封隔离液所受压力高于工艺压力的双端面机械密封搅拌器或具有同等效能的搅拌器;
——采用屏蔽阀、隔膜阀、波纹管阀或具有同等效能的阀,以及上游配有爆破片的泄压阀;
——配备密封失效检测和报警系统的设备与管线组件密封点;
——车间内安装了VOCs 废气收集处理系统,可捕集、输送动静密封点泄漏的 VOCs 至处理设施;
——采取了其他等效措施的设备与管线组件。
5.4 物料状态辨识
基于PFD、P&ID 辨识物料状态,根据工艺参数将受控设备与管线组件内的VOCs 物料按气体、轻液、重液进行分类。VOCs 物料在工艺条件下呈液态,现有数据不足以进一步辨识其状态的宜按轻液计。
5.5 物料状态边界划分
不同状态的物料由阀门或其他设备隔离,边界阀门或其他密封点按如下原则划分:
——VOCs 物料与其他介质(如氢气、氮气、蒸汽、水等)交界,按VOCs 物料计;
——气体与轻液或重液交界,按气体计;
——轻液与重液交界,按轻液计。
5.6 密封点分类
密封点分为以下类型:
——泵(P);
——压缩机(轴封)(Y);
——搅拌器(轴封)(A);
——阀门(V);
——泄压设备(安全阀)(R);
——取样连接系统(S);
——开口阀或开口管线(O);
——法兰(F);
——连接件(螺纹连接)(C);
——其他(Q)。
5.7 不可达密封点辨识
5.7.1 物理因素
密封点不可达的物理因素包括但不限于:
——密封点位置超出操作/检测人员触及范围 2 m 以上;
——密封点因埋地、阻挡或空间过于狭窄等物理隔离致使常规检测难以实施;
——密封点因其他技术上因素致使常规检测难以实施。
5.7.2 安全因素
密封点不可达的安全因素包括但不限于:
——密封点位于AQ 3028 中定义的受限空间内;
——密封点 5 m 范围内或到达该密封点的路径上长期存在氧气浓度低于 19.5%或高于 23.5%(体积分数)的环境;
——密封点 5 m 范围内或到达该密封点的路径上长期存在有毒有害介质,且按照 WS/T 765,上述环境中,“时间加权平均浓度(TWA)”“短时间接触浓度(STEL)”“最高浓度(MC)”中任意一项超标;
——密封点 5 m 范围内或到达该密封点的路径上,爆炸性气体环境连续出现或频繁出现或长期存在;
——密封点 5 m 范围内或到达该密封点的路径上长期存在电离辐射,且超过 GB 18871 中规定的可豁免的源与豁免水平的环境;
——国家或地方政府主管部门明确规定的其他不可接受风险。
5.7.3 不可达密封点的控制指标
新、改、扩建装置不可达密封点数量不宜超过本生产装置密封点数量的 3%。
5.8 密封点计数
5.8.1 泵、压缩机和搅拌器
泵、压缩机和搅拌器的轴封按“泵”、“压缩机”和“搅拌器”计数,机壳密封、冲洗管路等附件按实际的密封点类型计数。
5.8.2 阀门
阀门阀杆填料密封、阀盖密封以及阀体本身各部件之间的所有密封,计为 1 个“阀门”,上下游连接法兰单独计数。
5.8.3 泄压设备
泄压设备分以下两种情况:
——泄放口接入装置管网(如瓦斯管网),不按“泄压设备”记录,但泄压设备上放空丝堵,按“连接件”计数,阀体各部件之间的连接,按“法兰”计数;
——泄放口敞开对大气,按“泄压设备”计数,同时取消阀座到泄放口之间的阀体各部件之间的“法兰”计数。
5.8.4 取样连接系统
取样连接系统分以下两种情况:
——密闭取样:取样瓶长期与取样口连接,按“连接件”、“法兰”实际数量计数;取样口除取样操作外不与取样瓶连接,按系统开口数量以“开口阀或开口管线”计数;
——开口取样:取样口没有丝堵,按“取样连接系统”和“开口阀或开口管线”分别计数;取样口带有丝堵,则按“取样连接系统”和“连接件”分别计数。
5.8.5 开口阀或开口管线
开口阀或开口管线包括机泵进出管线排凝、调节阀组排凝、取样连接系统、压力容器放空等,末端阀门下游法兰或连接件不计数。开口阀或开口管线末端安装有盲板或丝堵,不再计“开口阀或开口管线”,末端阀门下游法兰或连接件以及封堵盲板或丝堵均按“法兰”或“连接件”计数。
5.8.6 法兰、连接件
管线法兰、过滤器、止回阀、换热器封头、塔器人孔、机泵壳体等按“法兰”计数。所有螺纹连接, 如空冷器丝堵、压力表接头、仪表箱内连接件、加热炉燃料气连接软管接头等,按“连接件”计数。活结接头本体按 1 个“连接件”计数,与管线螺纹相连的两部分按“连接件”分别计数。弯头螺纹管件按两个“连接件”计数。三通螺纹连接按 3 个“连接件”计数,依此类推。
5.8.7 其他
对于无法纳入以上 9 类密封点计数的设备连接按“其他”计数,如储罐泡沫发生器、检尺口等。
5.9 台账建立
5.9.1 群组划分
按照空间位置和工艺流程可将受控设备与管线组件划分为多个群组。如将分液罐划分为罐顶安全阀群组、压力表群组、放空及人孔群组、液位计群组等,除空冷器外,每一群组包含的密封点不宜超过30 个,且在同一操作平台可以实施检测。
5.9.2 群组编号
赋予每个群组唯一性编号,宜采取“装置代码”+“数字”的组合方式,可采用系挂含群组编号的实体标识牌或采用含群组编号的图片标记。
装置代码共 6 位字符,其中前 5 位宜为装置名称拼音简称或英文首字母大写组合或现有管理代码。
不足 5 位时,前面用“X”占位。超过 5 位,可省略第 5 位后面字符。第 6 位为数字,表示同名称装置的序列号,如果某类只有 1 套,则该数字取“0”。
“数字”共 8 位,其中前 2 位代表装置的区域或单元,从 01 依次排序,企业可以根据装置管理现有划分方法自行定义区域或单元,自行定义应有相应的文件说明。第 3、4 位数字代表群组所在平台(地面用 01,依次排序),第 5 至 8 位数字代表上述位置群组的编号(每个区域的各层平台均从 0001 依次编号),编号顺序采取最短路径原则,避免重复同一路径。
示例:
2#常减压蒸馏装置,其炉区定义为“01”,其 2 层平台的第 5 个群组可表示为:XXXZL2-01-02-0005。小装置(密封点不超过 1000 个)可不分区域或平台表示为:XXXZL2-00-00-0005。
5.9.3 群组现场信息采集
现场采集的群组信息宜包括但不限于:
——装置名称;
——区域或单元;
——平台;
——P&ID 图号;
——群组位置描述;
——群组工艺描述。
5.9.4 密封点标识与编号
密封点标识通过其唯一性编号实现,格式可为“群组编号-密封点扩展号”。其中扩展号由 3 位数字构成。一般编辑顺序如下:按照群组内从上游到下游,从入口到出口,先主管线后支线、副线;先主设备后附件的规律编排。
5.9.5 密封点现场信息采集
密封点现场采集信息包括但不限于:
——密封点类型(泵、压缩机、搅拌器、阀门、泄压设备、取样连接系统、开口阀或开口管线、法兰、连接件等);
——可达性;
——公称直径(mm);
——密封点定位描述;
——物料状态。
5.9.6 密封点台账编辑
密封点台账由基本信息和辅助信息构成,其中基本信息为必需项,辅助信息为可选项。基本信息涉及密封点唯一性标识(编号)、密封点类型、定位、物料名称、物料温度(仅适用于工艺条件下呈液态的 VOCs 物料)、物料状态、公称直径、是否保温和是否可达等内容;辅助信息主要涉及物料组分及含量、工艺条件等信息。密封点检测台账参见附录B。
6 现场检测
6.1 常规检测
6.1.1 检测仪器
6.1.1.1 基本要求
开展常规检测应配备氢火焰离子化检测仪。如行业污染物排放标准另有规定,按行业污染物排放标准执行。
6.1.1.2 性能要求
检测仪器应符合HJ 733 要求,同时还应满足以下性能要求:
——仪器(标准配置,不加延长采样管线)响应时间不超过 10 s;
——检测仪器或辅助工具应具有自动读取最大值功能;
——具有响应因子数据清单。
6.1.2 其他器材
6.1.2.1 检测所需气体
需要准备的气体包括但不限于以下种类:
——校准气体,对于氢火焰离子化检测仪,需配备 LDC 1 倍~1.1 倍(以执行标准中较高 LDC 为准)和 10000 µmol/mol~11000 µmol/mol 两种浓度的甲烷/空气有证气体标准物质。相对扩展不确定度不大于 2%,包含因子 k=2,且在有效期之内。对于行业污染物排放标准规定的其他类型检测仪器,按相关标准要求配备;
——零气,符合HJ 733 的要求;
——燃料气(高纯氢气)。
6.1.2.2 辅助器材
检测用辅助器材可根据实际情况选配:
——气象仪,最高测量风速大于 10 m/s;
——防爆相机,防爆等级符合应用场所的防爆安全要求;
——群组标识牌;
——泄漏标识牌。
6.1.3 响应因子修正
6.1.3.1 响应因子获取
响应因子获取途径包括但不限于:
a) VOCs 物料为单一组分,可查阅检测仪器说明书或依据 HJ 733 规定的方法,确定该组分 500µmol/mol~2000 µmol/mol 范围内任一浓度下的响应因子,作为该物料的响应因子。
b) VOCs 物料为多组分,采用 6.1.3.2 条中方法 a)获得各组分的响应因子,按式(1)计算该物料的响应因子。
.png)
式中:RFm——物料合成响应因子;
xi——组分 i 的摩尔分数;
RFi——组分 i 的响应因子;
n——物料中VOCs 的组分数。
6.1.3.2 响应因子应用
按以下规则应用响应因子:
a) RFm≤10,按以下情况进行应用:
——RFm≤3,泄漏检测值无需修正;
——3<RFm≤10,则根据式(2)修正泄漏检测值;
.png)
式中:SVm——经过响应因子修正后的泄漏检测值,µmol/mol ;
SV——密封点泄漏检测值,µmol/mol ;
RFm——物料合成响应因子。
b) RFm>10,选择物料中 RFm>10 的组分或响应特性相近组分的气体标准物质为校准气体,按6.1.3.1 条得出响应因子,直到物料响应因子 RFm≤10,按照 6.1.3.2 条中方法a)应用。
c) 不在仪器制造商提供的响应因子清单中,且无法获取到相应气体标准物质的 VOCs 物料,可暂不应用响应因子。
6.1.4 仪器准备
6.1.4.1 开机预热
预热期间应保持仪器处于检测状态,管路、采样探头连接完好。预热时间按仪器说明书要求,无明确要求的,预热时间不少于 30 min。
6.1.4.2 气密性检查
按照仪器说明书给出的方法,检查仪器采样管路的气密性。检查结果应符合说明书的要求。无明确要求的,可通过人为堵住仪器采样探头的方式检查,若仪器熄火或显示故障则证明气密性良好。
6.1.4.3 仪器零点与示值检查
预热完成后,通入零气,仪器示值不应超过±10 µmol/mol ,否则应调零;依次通入两种浓度的气体标准物质,记录仪器示值。按式(3)计算 ΔAi,取绝对值最大的 ΔAi 为示值误差。示值误差不大于±10% , 方可用于检测,否则需校准仪器。

式中:ΔAi——仪器示值误差,%;
Ai——仪器示值,µmol/mol;
Asi——气体标准物质浓度,µmol/mol。
6.1.5 现场检测要求
6.1.5.1 检测环境条件
现场检测应在仪器说明书规定的能正常工作的环境条件下实施。雨雪或大风天气(地面风速超过 8 m/s)不应进行室外检测。
6.1.5.2 环境本底值检测
检测过程中,开放环境中的每套装置至少每天进行 1 次环境本底值测试。每次测试至少取 5 点,测试点宜位于地面,如图 2 所示。其中 1 点位于装置地面中心附近,其余 4 点位于装置单元 4 条边的中点附近。测试点距密封点应不小于 25 cm,将各点示值取平均,作为当日装置环境本底值;对于不规则边界的装置,可以分割成多个矩形区域,按照上述方法分别测试,再对多个矩形区域环境本底值取平均, 作为装置单元的当日环境本底值。
在距密封点不小于 25 cm 的位置,检测过程中发现仪器示值与已测得的环境本底值有显著不同(仪器示值与环境本底值的差值达到或超过环境本底值的±300%),应按照 HJ 733 规定的方法,测试该密封点或群组的环境本底值。
装置单元设置在封闭环境中的(如车间或厂房)按照 HJ 733 规定的方法,测试密封点或群组的环境本底值,在确保安全的条件下,方可实施检测。
.png)
图 2 环境本底值检测位置示意图
6.1.5.3 检测与读数
检测与读数按HJ 733 执行。同一密封点包含 2 个及 2 个以上检测部位的,按最大泄漏检测值记录。
6.1.5.4 检测位置
静密封(阀门、法兰、连接件、开口阀或开口管线、泄压设备等)检测,在确保检测人员安全和仪器不吸入油污、液体的前提下,采样探头紧贴被测密封点密封边缘;动密封(泵、压缩机、搅拌器等) 检测,采样探头距轴封不超过 1 cm。各类型密封点的检测位置见附录C。
6.1.6 检测仪器异常处理
检测过程中氢火焰离子化检测仪异常熄火,应及时查找原因并处理。仪器故障导致的异常熄火,处理后,按 6.1.4.3 条的要求进行零点与示值检查。由于氮气、VOCs 浓度较高等原因导致的异常熄火,宜用零气稀释后检测,泄漏检测值按式(4)修正。
SV'=n×SV (4)
式中:SV'——修正后的泄漏检测值,µmol/mol ;
SV——稀释后的泄漏检测值,µmol/mol ;
n——稀释倍数,稀释后气体体积与样品气体积的比值。
6.2 非常规检测或检查
6.2.1 基本要求
企业在日常巡检中应采用 6.2.2 条的目视检查方法确认是否泄漏,在 LDAR 周期性检查中可采用6.2.3 条至 6.2.6 条等非常规检测或检查方法对不可达密封点、易泄漏密封点进行检测,对疑似泄漏点应采用常规检测方法进一步确认是否为泄漏点。
6.2.2 目视检查
巡检/检测人员观察密封点,发现有液体滴落或渗出,则认定并记录该密封点为泄漏点。
6.2.3 光学检查
根据受控设备中的VOCs 物料组分和含量,选择适合的光学仪器(如光学气体成像仪、傅里叶红外成像光谱仪等)。发现有明显来自密封点的烟羽,则该密封点为疑似泄漏点。
6.2.4 超声检查
将仪器调节到适合的检测频率,把接收器对准密封点扫描,在信号强度明显上升的方向,存在疑似泄漏点。
6.2.5 皂液检查
向密封点喷洒皂液后,发现皂膜膨胀,即为疑似泄漏点。皂液检测只适用于静密封点,且表面温度在皂液凝固点和沸点之间。
6.2.6 其他仪器检测
可以使用其他任何对 VOCs 有响应的仪器(包括催化燃烧式可燃气体检测仪、光离子化检测仪等) 辅助检测。检测前,按 6.1.5.2 条规定的方法,用该仪器检测环境本底值。检测过程中,如发现密封点的泄漏检测值明显高于环境本底值,则该密封点为疑似泄漏点。
6.3 泄漏认定与标识
6.3.1 泄漏认定
密封点符合下列任一条件,即认定发生泄漏:
——发布行业污染物排放标准的,按照行业污染物排放标准规定的泄漏认定条件;
——未发布行业污染物排放标准的,按以下条件进行泄漏认定:(1)气体执行 GB 37822 的“气态 VOCs 物料”泄漏认定条件;(2)轻液执行 GB 37822 的“挥发性有机液体”泄漏认定条件;(3)重液执行GB 37822 的“其他”泄漏认定条件;(4)密封点存在渗液、滴液等可见的泄漏现象。
6.3.2 泄漏标识
发现泄漏点应及时系挂泄漏标识牌或作出相应标识。对于结构复杂或尺寸较大的设备与管线组件, 可采取在密封点上作标记、利用防爆相机拍照或其他方式记录泄漏具体部位。
6.4 检测频次
6.4.1 连续式生产装置检测频次
检测频次最低应符合:
——有行业污染物排放标准或排污许可技术规范的,按照其检测频次规定执行;
——未发布行业污染物排放标准,且行业排污许可技术规范中未做检测频次规定的,执行 GB 37822
规定的检测频次;
——当环境气象条件超出仪器使用温度范围时,可向当地生态环境部门申请变更相邻两轮次检测时间间隔,全年检测频次不变,企业应按照申请答复意见开展检测。
6.4.2 间歇式生产装置检测频次
对于间歇式生产装置或设备与管线组件,含有 VOCs 物料期间参照 6.4.1 要求进行检测;停产期间不含VOCs 物料,则可豁免检测。
6.4.3 不可达密封点检测频次
宜采用 6.2 条规定的方法对不可达密封点进行检测或检查,检测频次按照 6.4.1 条和 6.4.2 条执行。
6.5 其他要求
企业宜参照本标准 6.1 条和 6.2 条的要求,定期对正常工况下的有机废气备用排空管线、应急排放口等,及处于阀盘关闭状态时的储罐罐顶呼吸阀实施现场检测,发现问题及时查找原因,防止异常排放。
7 泄漏修复
7.1 泄漏修复要求
泄漏点应在发现泄漏之日起 5 日内进行首次尝试维修。首次尝试维修后仍然泄漏的,除符合 7.2 条规定外的,应在发现泄漏之日起 15 日内进行实质性维修并完成修复。
7.2 延迟修复要求
符合以下条件之一的泄漏点可延迟修复:
——需在装置停车(工)条件下才能修复;
——立即修复存在安全风险;
——其他特殊情况。
符合延迟修复条件的密封点应依据 6.4 条规定的检测频次进行定期检测,并应在下次停工检修结束前完成修复,优先更换 5.3 条中的豁免设备与管线组件。
7.3 复测要求
泄漏点首次尝试维修或实质性维修后,应在 5 日内完成复测。停工检修期间维修的延迟修复泄漏点,应在装置开工稳定后 15 日内复测。
泄漏点维修后,泄漏标识牌应记录已维修并保持在原位置,直到复测表明该泄漏点修复后方可取下。在装置或单元检修期间,应采取措施防止泄漏标识牌遗失,延迟修复的泄漏标识牌应一直保留至修复为止。
完成维修的泄漏点应按照 6.1 条的要求进行复测。复测泄漏点过程中,检测仪器的采样探头移动速度不宜超过 3 cm/s。
8 质量保证与控制
8.1 LDAR 质量管理体系
企业应建立 LDAR 管理体系,对 LDAR 实施及检测数据进行系统化管理,并定期对实施情况进行内部审核,保证实施质量。
8.2 项目建立的质量保证与控制
8.2.1 资料审核
企业应组织审核物料平衡表、PFD、P&ID 等资料,并留有记录。审核记录应保存不少于 3 年。
8.2.2 人员要求
密封点台账宜由现场信息采集人员为主建立,现场信息采集人员应熟悉装置设备及工艺,能够准确识别物料状态,并掌握密封点分类与计数、不可达密封点辨识等工作要点。
8.2.3 台账审核
企业宜建立密封点台账质量控制指标,适时组织工艺员、设备员及现场信息采集人员、检测人员对密封点台账进行审核。审核发现的问题应在下一轮检测前完成整改。审核至少应在以下时间进行:
——密封点台账建立后,首次检测前;
——装置检维修后的首次检测前;
——生产工艺或设备与管线组件变更后的首次检测前;
——其他可能导致检测台账变更的情况。
8.3 现场检测的质量保证与控制
8.3.1 检测前准备
每天开始检测前,应按照 6.1.4 条要求进行核查并记录,检测仪器符合要求方可使用。
8.3.2 检测过程
检测过程中应按照 6.1.5 条要求进行检测并记录。
8.3.3 漂移核查
每天检测工作结束后,在不对仪器进行调节的条件下,通入当天检测前检查仪器示值所用的同一气体标准物质(浓度为LDC 附近),待仪器稳定后,记录仪器示值。按式(5)计算仪器示值漂移。
.png)
式中:Dr——仪器示值漂移,%;
A'i——漂移核查检测仪器示值,µmol/mol ; Asi——气体标准物质浓度,µmol/mol 。
示值漂移绝对值|Dr|>10%时,应重新校准仪器后,检测以下范围的密封点:
——Dr<0(负向漂移),重新检测当日泄漏检测值在(LDC+Dr×LDC,LDC)范围的密封点;
——Dr>0(正向漂移),重新检测当日泄漏检测值在(LDC,LDC+Dr×LDC)范围的密封点。
8.4 记录
8.4.1 记录管理
企业应制定 LDAR 记录管理制度,内容包括但不限于:归档、分类、保管、借阅和处置等。密封点及其他记录台账保存时间不少于 3 年,并根据装置的变更情况定期更新。
8.4.2 记录类别
8.4.2.1 LDAR 记录可分为项目建立记录、检测记录和维修记录等。
8.4.2.2 项目建立记录包括但不限于:
——有 LDAR 范围标注的P&ID;
——现场信息采集;
——密封点台账;
——其他建立台账需要的信息。
8.4.2.3 检测记录包括但不限于:
——检测仪器台账;
——校准气体台账;
——仪器准备记录;
——常规检测记录;
——环境本底值检测记录;
——非常规检测或检查记录;
——零点与示值检查记录;
——漂移核查记录;
——校准报告。
8.4.2.4 维修记录包括但不限于:
——维修任务单;
——维修记录;
——延迟修复清单。
8.4.2.5 企业内部管理制度和内审记录,包括但不限于:
——内审人员;
——内审时间;
——资料审核记录。
8.4.2.6 企业应对以上 LDAR 记录内容进行电子化管理且数据保存不少于 3 年。
9 报告
9.1 首轮报告
企业应按照国家或地方政府要求在首轮 LDAR 结束后编制报告。报告内容包括但不限于企业基本信息、装置基本信息、密封点信息(包括密封点数、不可达密封点数等)、现场检测信息(包括检测密封点数、泄漏点数等)以及修复信息(包括首次尝试维修、实质性维修和延迟修复等)。LDAR 首轮汇总表参见附表D.1,LDAR 首轮统计表参见附表 D.2。
9.2 年度报告
企业完成首轮 LDAR 后,应依据国家或地方政府颁布的标准、规范,编制 LDAR 年度报告。报告内容包括但不限于企业基本信息,各装置 LDAR 统计信息(包括密封点数、检测密封点次、泄漏点次、本年度平均泄漏率、累计修复泄漏点、累计延迟修复泄漏点数等),年度 LDAR 统计表参见附表D.3。
附 录 A
(规范性附录)
项目建立、现场检测和泄漏修复工作流程图
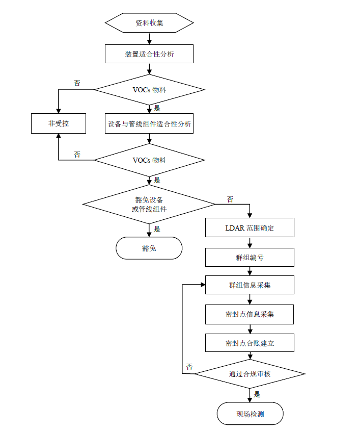
.png)
图 A.1 项目建立流程
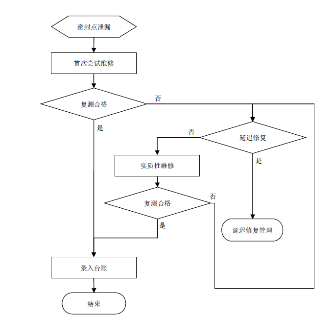
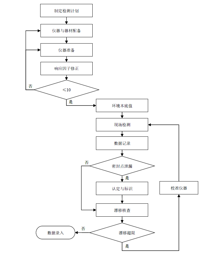
.png)
图 A.2 现场检测流程
.png)
图 A.3 泄漏修复流程
附 录 B
(资料性附录)
LDAR 基本信息表
表 B.1 密封点检测台账(基本信息)
.png)
表 B.2 密封点检测台账(辅助信息)
.png)
附 录 C
(规范性附录)
各类型密封点的检测位置
C.1 阀门
闸阀如图C.1 所示,通常应检测的部位包括:
——阀杆与填料压盖之间密封;
——填料压盖或压板与阀盖之间密封;
——阀盖与阀体之间的密封;
——其他可能泄漏 VOCs 物料的部位。其他阀门检测位置如图C.2 所示。
.png)
图 C.1 闸阀检测位置
.png)
图 C.2 调节阀、蝶阀和球阀检测位置
C.2 泵、压缩机、搅拌器
按照动密封的检测要求对泵、压缩机或搅拌器的轴封实施检测。其中泵的位置如图 C.3 所示,应对所有的轴封部位进行检测,由于其构造、外壳或周围设备设施阻碍而无法检测的轴封部位除外。另外, 还应检测泵、压缩机或搅拌器的其他密封点(如机壳密封等)。
.png)
图 C.3 泵轴封检测位置
C.3 泄压设备
直接泄放到大气的泄压设备(如安全阀),在泄放管开口的中央位置进行检测。泄放口为不可达密封点可选择泄放管线的排凝口检测。同时需要检测泄压设备上的其他密封点。
对于泄放口接入装置(如瓦斯管网),无法按图 C.4 中位置检测的,可以豁免检测上述位置。但需要检测泄压设备上的连接件、法兰等密封点。
.png)
图 C.4 安全阀检测位置
C.4 法兰和连接件
法兰连接:采样探头应尽可能插入两法兰之间的缝隙进行检测。如果采样探头直径超过缝隙宽度, 则应将采样探头紧贴两法兰之间的缝隙,并与密封边缘垂直。连接件(螺纹接头):采样探头同样应与密封边缘垂直,并与管线走向呈 30°~60°。对于活接头,接头两侧都应检测。法兰和连接件检测位置如图 C.5。
.png)
图 C.5 法兰、连接件检测位置
C.5 开口阀或开口管线
检测开口阀或开口管线时,采样探头应与开口末端端面(简称“端面”)垂直,在端面检测。依据管线的公称直径分为 3 情况(见图C.6):
——小于或等于DN25,检测端面中心;
——大于 DN25,且小于或等于DN150,检测端面中心,并检测其边缘,取最大值;
——大于 DN150,除检测中心和边缘外,从端面中心起径向每递增 7 cm-8 cm 环形检测一圈,取最大值。
.png)
图 C.6 开口阀或开口管线检测位置
C.6 保温或保冷密封点检测
检测有保温或保冷层隔离的密封点时,可对保温、保冷材料接缝或密封点暴露在保温、保冷材料之外的部位进行检测。发现疑似泄漏点,在确保安全的前提下,宜通过拆卸疑似泄漏点的保温或保冷层确认泄漏点。
附 录 D
(资料性附录)
LDAR 报告参考表
表 D.1 XX 企业 LDAR 首轮汇总表
填表日期: 年 月 日
.png)
表 D.2 XX 企业按装置 LDAR 首轮统计表
填表日期: 年 月 日
.png)
表 D.3 XX 企业 XXXX 年度 LDAR 统计表
.png)
该内容来源于网络,如有侵权请联系我们删除内容。敬请谅解!
